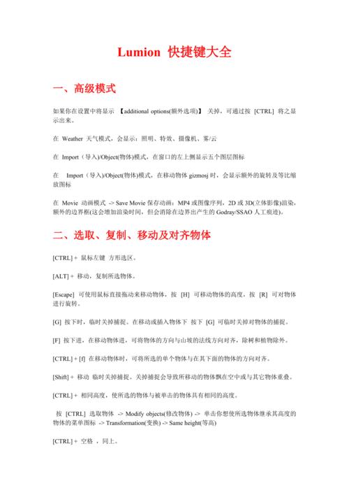
下载app免费领取会员
快速移动Lumion是一个非常方便的功能,它可以帮助用户在Lumion建模软件中快速移动视角和对象。下面是几个常用的快捷键:

1. WASD:这是最常用的快捷键组合,用于在场景中上下左右移动视角。按住W键可以向前移动,按住S键可以向后移动,按住A键可以向左移动,按住D键可以向右移动。
2. 鼠标滚轮:鼠标滚轮可以控制视角的缩放。向前滚动滚轮可以放大场景,向后滚动滚轮可以缩小场景。
3. Shift + 鼠标滚轮:按住Shift键并滚动鼠标滚轮可以控制视角的倾斜。向前滚动滚轮可以向上倾斜视角,向后滚动滚轮可以向下倾斜视角。
4. Ctrl + 鼠标滚轮:按住Ctrl键并滚动鼠标滚轮可以控制视角的旋转。向前滚动滚轮可以顺时针旋转视角,向后滚动滚轮可以逆时针旋转视角。
5. F键:按下F键可以将视角聚焦到场景中间的焦点。
6. 右键单击:右键单击可以选择场景中的对象。选择对象后,可以使用上述快捷键对其进行移动、缩放、旋转等操作。

上述快捷键可以大大加快在Lumion中移动视角和对象的速度,提高工作效率。建议用户熟练掌握这些快捷键,以便更好地使用Lumion建模软件。
本文版权归腿腿教学网及原创作者所有,未经授权,谢绝转载。
上一篇:Lumion教程 | 如何提高Lumion视频渲染速度
推荐专题